WebVPN
网络服务
新媒体
教育基金会
English
服务大厅
教学资源
数字图书馆
人才招聘
开放合作
信息公开
学校概况
学校简介
现任领导
历任领导
学校标识
学校章程
魅力校园
位置地图
在线视频
校友工作
领导信箱
机构设置
人才培养
本科教育
研究生教育
继续教育
国际交流合作
师资队伍
科学研究
招生就业
学生服务
媒体农大
首页
媒体农大
媒体农大
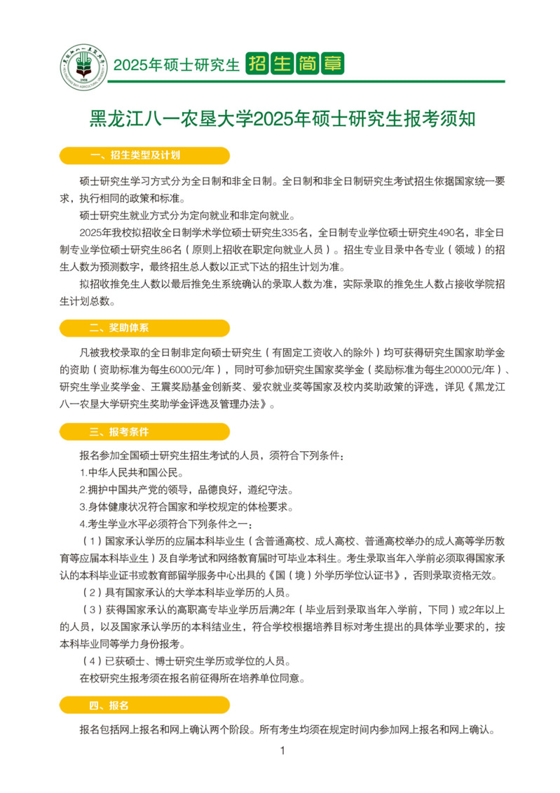
龙江高校网络思政中心:2025年考研学子看过来!有份招生章程请查收——黑龙江八一农垦大学
来源:龙江高校网络思政中心
责任编辑:李启涛
终审:闯垒
发布时间:2024-10-23
浏览次数:
1161
编者按:
根据《2025年全国硕士研究生招生工作管理规定》要求,2024年10月9日至12日,考生开始进行预报名。那么龙江各高校的招生要求是什么?需要准备哪些信息?流程是怎样的?
今天,请查收黑龙江省高校网络思想政治工作中心为您准备的黑龙江八一农垦大学招生章程吧!
友情链接
中国政府网
教育部
农业部
科技部
省农垦总局
省教育厅
省科技厅
中国农业大学
南京农业大学
华中农业大学
西北农林科技大学
华南农业大学
东北林业大学
四川农业大学
东北农业大学
河北农业大学
内蒙古农业大学
沈阳农业大学
吉林农业大学
黑龙江八一农垦大学